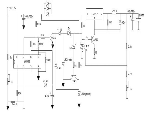
下圖是:鋰電池充電器電路圖:本電路顯示充電狀態(tài),紅燈閃正在充,綠燈閃馬上要充滿,綠燈亮完全充滿。


只要您有12V的電源就可以,接完電路后先別裝電池,調(diào)右下角的可調(diào)電阻,使電池輸出端為4.2V,再調(diào)左下角的可調(diào)電阻使LM358第三腳為0.16V 就可以了,充電電流為380mA,超快,三個并連的二極管是降壓的,防止LM317過熱,且LM317須加散熱片,圖中的三極管可以任意型號。
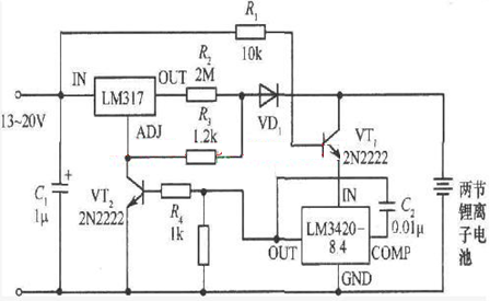
下圖為另外一種充電電路圖:



只要您有12V的電源就可以,接完電路后先別裝電池,調(diào)右下角的可調(diào)電阻,使電池輸出端為4.2V,再調(diào)左下角的可調(diào)電阻使LM358第三腳為0.16V 就可以了,充電電流為380mA,超快,三個并連的二極管是降壓的,防止LM317過熱,且LM317須加散熱片,圖中的三極管可以任意型號。
下圖為另外一種充電電路圖:


